7月12日至13日,由湖北省教育厅、湖北省高等学校实验物理教学研究会、湖北省高等学校物理实验教学示范中心联席会共同主办的“第七届湖北省大学生物理实验创新设计竞赛”在武汉工程大学邮电与信息工程学院举行。

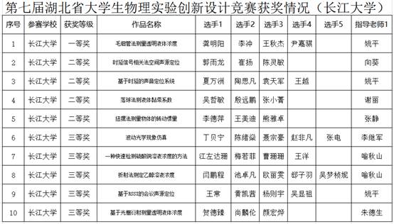
本次比赛,我省43所高校参加比赛,共选送579项作品,经过两轮网络初评和决赛有167项进入决赛角逐一、二等奖,最终评出一等奖58项(10%)、二等奖109项(20%)、三等奖111项(20%)。我校太阳成tyc122cc,太阳成集团选送的10个参赛项目全部获奖,获奖率100%,其中一等奖1项、二等奖4项、三等奖5项,成绩在全省高校中名列前茅。


近年来,太阳成tyc122cc,太阳成集团积极倡导鼓励教师、本科生与研究生参与各项专业赛事,以赛促教、以赛促学、以赛促研,在全国各大赛事取得佳绩。